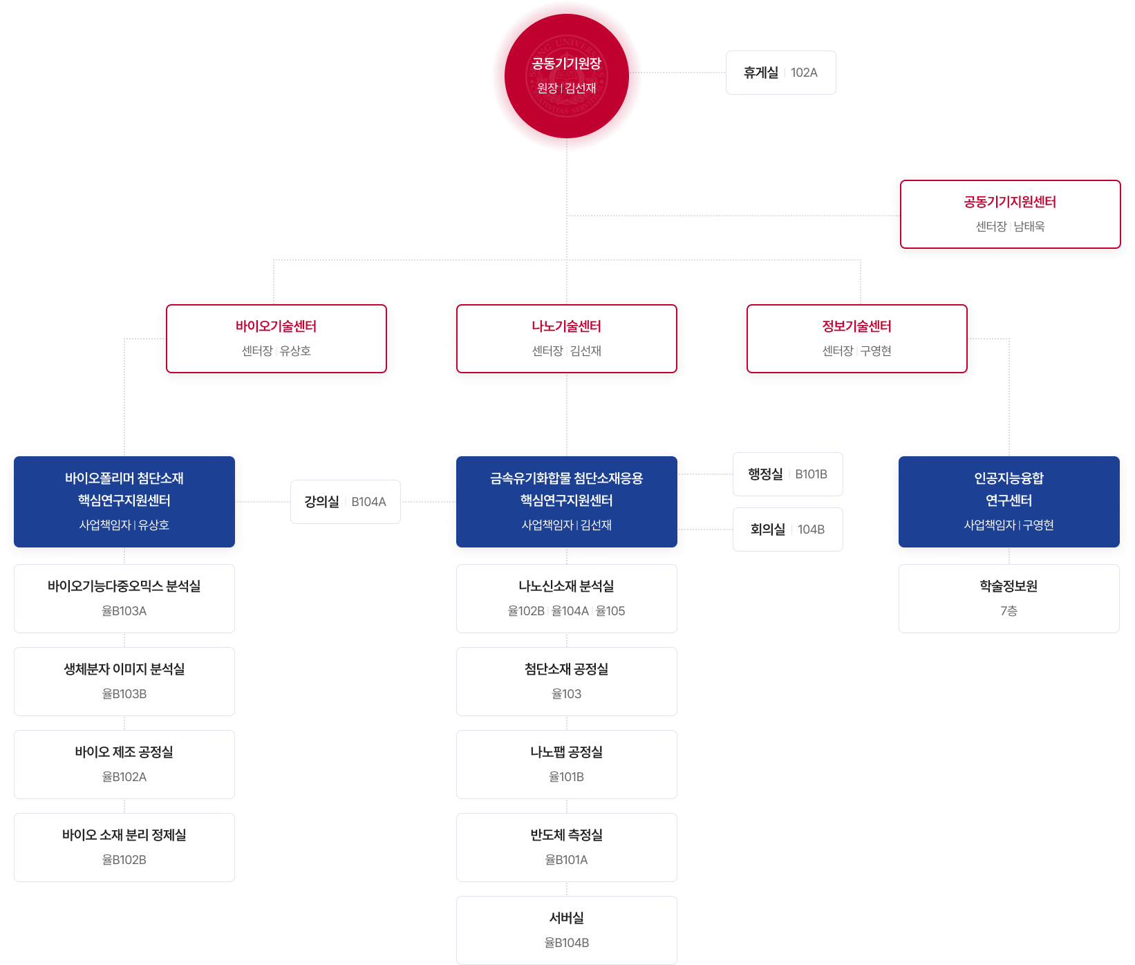
조직도
이용약관
제 1 장 총 칙
제1조(명칭) 본 센터는 세종대학교 공동기기센터(이하 “센터”)라 한다.
제2조(목적) 센터는 공동기기를 통합적으로 운영 및 관리하고 효율성을 높이고 고가의 첨단 연구기기를 확보하여 연구 인프라를 구축하여 본교의 학술연구 발전에 기여함을 목적으로 한다.
제3조(공동기기의 정의) “공동기기”라 함은 시료 제작과 각종 분석 등의 연구 및 실험에 공동으로 활용하는 연구기기들을 말한다.
제4조(업무)
제 2 장 조 직
제5조(센터장)
제6조(조직 및 업무)
제 3 장 운영위원회
제7조(구성)
제8조(심의사항)
제9조(회의)
제 4 장 재 정
제10조(재정) 센터의 재정은 공동기기 사용료, 기타 수입금 및 교비로 충당한다.
제11조(회계연도) 센터의 회계연도는 세종대학교 회계연도에 따른다.
제 5 장 기 타
제12조(준용규정) 이 규정에 정하지 아니한 사항에 대하서는 세종대학교 제규정을 준용한다.
제13조(시행세칙) 이 규정의 시행에 필요한 세부사항은 운영위원회의 심의를 거친 후 따로 정할 수 있다.
부 칙(2010.12.16) 이 규정은 2010년 12월 16일부터 시행한다.
부 칙(2013.05.06) 이 규정은 2013년 05월 06일부터 시행한다.
개인정보처리방침
제1조 (개인정보의 수집·이용 목적)
세종대학교 공동기기원 홈페이지는 개인정보를 다음의 목적을 위해 처리합니다. 처리한 개인정보는 다음의 목적 이외의 용도로는 사용되지 않으며 이용 목적이 변경될 시에는 사전 동의를 구할 예정입니다.
가. 서비스 제공
세종대학교 공동기기원의 소개 및 공지사항, 교육콘텐츠 제공, 본인인증, 기기사용 신청 등의 서비스 제공에 관련한 목적으로 개인정보를 처리합니다.
나. 회원 가입 및 관리
본 공동기기센터에서 보유하고 있는 기기 사용 신청을 위한 회원제 서비스 이용에 따른 본인확인, 개인 식별, 가입의사 확인, 불만처리 등 민원처리, 공지사항 전달 등을 목적으로 개인정보를 처리합니다.
제2조 (개인정보의 수집 항목 및 방법, 보유 및 이용기간)
세종대학교 공동기기원에서 기기사용 신청 및 회원관리 등 각종 서비스 제공을 위해 수집하는 개인정보의 항목 및 수집 방법, 보유 및 이용기간은 아래와 같으며 회원탈퇴 요청, 개인정보 수집·이용 등에 대한 동의 철회가 있는 경우는 즉시 파기합니다. 다만, 기타 법률에 의해 이용자의 개인정보를 보존해야 할 필요가 있는 경우에는 해당 법률의 규정에 따릅니다.
| 개인정보파일명 | 세종대학교 공동기기원 회원정보 |
|---|---|
| 보유근거 | 공동기기센터 내부 지침 |
| 보유목적 | 기기 활용 관리, 기기 사용료 징수 등 홈페이지 내 서비스 이용 |
| 보유항목 | 이름, 아이디, 비밀번호, 주민등록번호, 사업자등록번호, 주소, 이메일, 소속, 직위, 연락처 |
| 보유부서 | 세종대학교 공동기기원 |
| 보유기간 | 회원 탈퇴시까지(2년마다 재동의) |
| 수집방법 | 온라인 수집(홈페이지 회원신청, 전자접수 등) |
다만, 수집목적 또는 제공받은 목적이 달성된 경우에도 상법 등 법령의 규정에 의하여 보존할 필요성이 있는 경우에는 귀하의 개인정보를 보유할 수 있습니다.
소비자의 불만 또는 분쟁처리에 관한 기록 : 3년 (전 자상거래 등에서의 소비자보호에 관한 법률)
신용정보의 수집/처리 및 이용 등에 관한 기록 : 3년 (신용정보의 이용 및 보호에 관한 법률)
본인 확인에 관한 기록 : 6개월 (정보통신망 이용촉진 및 정보보호 등에 관한 법률)
방문에 관한 기록 : 3개월 (통신비밀보호법)
제3조 (개인정보의 제3자 제공)
세종대학교 공동기기원은 원칙적으로 이용자의 개인정보를 제1조 (개인정보의 처리 목적)에서 명시한 범위 내에서 처리하며, 이용자의 사전 동의 없이는 본래의 범위를 초과하여 처리하거나 제3자에게 제공하지 않습니다. 단, 다음의 경우에는 개인정보를 처리할 수 있습니다.
- 이용자가 사전에 제3자 제공 및 공개에 동의한 경우
- 법령 등에 의해 제공이 요구되는 경우
- 서비스의 제공에 관한 계약의 이행을 위하여 필요한 개인정보로서 경제적/기술적인 사유로 통상의 동의를 받는 것이 현저히 곤란한 경우
- 개인을 식별하기에 특정할 수 없는 상태로 가공하여 이용하는 경우
제4조 (개인정보처리 위탁)
세종대학교 공동기기원은 효과적인 서비스를 위해 이용자의 동의를 받아 아래와 같이 개인정보 처리를 위탁하고 있으며, 위탁 받은 업체는 위탁 받은 업무의 수행에 필요한 최소한의 범위 내에서 개인정보를 처리하게 됩니다.
| 위탁 업무 내용 | 위탁 받은 기관 | 위탁 기간 | 연락처 |
|---|---|---|---|
| 홈페이지 유지보수, 홈페이지를 통한 개인정보의 수집 · 보관, 이메일 발송, 고객 상담 등 | (주)홈페이지코리아 | 계약종료일(매년 계약) | 033-251-9400 |
| 개인정보 처리 및 전산 개발 | (주)홈페이지코리아 | 계약종료일(매년 계약) | 033-251-9400 |
위탁계약 시 개인정보보호 관련 법규의 준수, 개인정보에 관한 제3자 제공 금지 및 책임부담 등을 명확히 규정하고, 당해 계약내용을 서면 및 전자 보관하고 있습니다. 업체 변경 시 공지사항 및 개인정보처리방침을 통해 고지하겠습니다.
제5조 (정보주체의 권리, 의무 및 그 행사방법)
공동기기센터에서 보유하고 있는 개인정보파일은 「개인정보보호법」 제35조(개인정보의 열람), 제36조(개인정보의 정정·삭제), 제37조(개인정보의 처리정지 등)에 따라 이용자는 개인정보주체로서 다음과 같은 권리를 행사할 수 있습니다.
자신 및 14세 미만 아동의 개인정보의 조회, 수정 및 가입해지의 요청 개인정보의 오류에 대한 정정 및 삭제의 요청 개인정보의 조회, 수정 및 해지, 삭제 등의 요청은 ‘회원정보수정’ 및 ‘회원탈퇴’ 등으로 본인 확인 절차를 거치신 후 직접 열람, 정정, 혹은 탈퇴가 가능합니다. 이용자가 개인정보의 오류에 대한 정정 및 삭제를 요청한 경우에는 정정 및 삭제를 완료할 때 까지 당해 개인정보를 이용 또는 제공하지 않습니다. 이 경우, 잘못된 개인정보를 이용 또는 제공한 경우 지체없이 수정하겠습니다. 이용자의 요청에 의해 해지 또는 삭제되는 개인정보는 제3조 개인정보의 보유 및 이용기간에 따라 처리합니다. 단, 법 제35조 5항에 의하여 열람을 제한할 수 있으며, 법 제37조 2항에 의하여 처리정지 요구를 거절할 수 있습니다. 또한 다른 법령에서 그 개인정보가 수집 대상으로 명시되어 있는 경우에는 그 삭제를 요구할 수 없습니다. - 법률에 특별한 규정이 있거나 법령상 의무 준수를 위해 불가피한 경우 - 다른 사람의 생명·신체를 해할 우려가 있거나 다른 사람의 재산과 그 밖의 이익을 부당하게 침해할 우려가 있는 경우 - 공공기관이 개인정보를 처리하지 아니하면 다른 법률에서 정하는 소관 업무를 수행할 수 없는 경우 - 개인정보를 처리하지 아니하면 정보주체와 약정한 서비스를 제공하지 못하는 등 계약의 이행이 곤란한 경우로서 정보주체가 그 계약의 해지 의사를 명확하게 밝히지 아니한 경우
제6조 (개인정보의 파기)
세종대학교 공동기기원은 원칙적으로 개인정보 처리목적이 달성된 경우에는 내부방침 및 관계 법령에 따라 일정기간 저장된 후 혹은 지체없이 해당 개인정보를 파기합니다.
파기의 절차, 기한 및 방법은 다음과 같습니다.
자신 및 14세 미만 아동의 개인정보의 조회, 수정 및 가입해지의 요청 개인정보의 오류에 대한 정정 및 삭제의 요청 개인정보의 조회, 수정 및 해지, 삭제 등의 요청은 ‘회원정보수정’ 및 ‘회원탈퇴’ 등으로 본인 확인 절차를 거치신 후 직접 열람, 정정, 혹은 탈퇴가 가능합니다. 이용자가 개인정보의 오류에 대한 정정 및 삭제를 요청한 경우에는 정정 및 삭제를 완료할 때 까지 당해 개인정보를 이용 또는 제공하지 않습니다. 이 경우, 잘못된 개인정보를 이용 또는 제공한 경우 지체없이 수정하겠습니다. 이용자의 요청에 의해 해지 또는 삭제되는 개인정보는 제3조 개인정보의 보유 및 이용기간에 따라 처리합니다. 단, 법 제35조 5항에 의하여 열람을 제한할 수 있으며, 법 제37조 2항에 의하여 처리정지 요구를 거절할 수 있습니다. 또한 다른 법령에서 그 개인정보가 수집 대상으로 명시되어 있는 경우에는 그 삭제를 요구할 수 없습니다. - 법률에 특별한 규정이 있거나 법령상 의무 준수를 위해 불가피한 경우 - 다른 사람의 생명·신체를 해할 우려가 있거나 다른 사람의 재산과 그 밖의 이익을 부당하게 침해할 우려가 있는 경우 - 공공기관이 개인정보를 처리하지 아니하면 다른 법률에서 정하는 소관 업무를 수행할 수 없는 경우 - 개인정보를 처리하지 아니하면 정보주체와 약정한 서비스를 제공하지 못하는 등 계약의 이행이 곤란한 경우로서 정보주체가 그 계약의 해지 의사를 명확하게 밝히지 아니한 경우
1. 파기절차
이용자가 입력한 정보는 목적 달성 후 별도의 DB에 옮겨져(종이의 경우 별도의 서류) 내부 방침 및 기타 관련 법령에 따라 일정기간 저장된 후 혹은 즉시 파기됩니다.
이 때, DB로 옮겨진 개인정보는 법률에 의한 경우가 아니고서는 다른 목적으로 이용되지 않습니다.
2. 파기기한
이용자의 개인정보는 개인정보의 보유기간이 경과된 경우에는 보유기간의 종료일로부터 5일 이내에, 개인정보의 처리 목적 달성, 해당 서비스의 폐지, 사업의 종료 등 그 개인정보가 불필요하게 되었을 때에는 개인정보의 처리가 불필요한 것으로 인정되는 날로부터 5일 이내에 그 개인정보를 파기합니다.
3. 파기방법
전자적 파일 형태의 정보는 기록을 재생할 수 없는 기술적 방법을 사용합니다. 종이에 출력된 개인정보는 분쇄기로 분쇄하거나 소각을 통하여 파기합니다.
제7조 (개인정보의 안전성 확보 조치)
세종대학교 공동기기원은 개인정보보호법 제29조에 따라 다음과 같이 안전성 확보에 필요한 기술적/관리적 및 물리적 조치를 하고 있습니다.
1. 개인정보 취급 직원의 최소화 및 교육
개인정보를 취급하는 직원을 지정하고 담당자에 한정시켜 최소화하여 개인정보를 관리하는 대책을 시행하고 있습니다.
2. 정기적인 자체 감사 실시
개인정보 취급 관련 안정성 확보를 위해 정기적(반기 1회)으로 자체 감사를 실시하고 있습니다.
3. 내부관리계획의 수립 및 시행
개인정보의 안전한 처리를 위하여 내부관리계획을 수립·시행하고 있습니다.
4. 개인정보의 암호화
이용자의 개인정보 중 비밀번호, 주민등록번호는 암호화되어 저장 및 관리되고 있어, 본인만이 알 수 있으며 중요한 데이터는 파일 및 전송 데이터를 암호화 하거나 파일 잠금 기능을 사용하는 등의 별도 보안기능을 사용하고 있습니다.
5. 해킹 등에 대비한 기술적 대책
공동기기센터는 해킹이나 컴퓨터 바이러스 등에 의한 개인정보 유출 및 훼손을 막기 위하여 보안프로그램을 설치하고 주기적인 갱신·점검을 하며 외부로부터 접근이 통제된 구역에 시스템을 설치하고 기술적/물리적으로 감시 및 차단하고 있습니다.
6. 개인정보에 대한 접근 제한
개인정보를 처리하는 데이터베이스시스템에 대한 접근권한의 부여, 변경, 말소를 통하여 개인정보에 대한 접근통제를 위하여 필요한 조치를 하고 있으며 침입차단시스템을 이용하여 외부로부터의 무단 접근을 통제하고 있습니다.
7. 비인가자에 대한 출입 통제
개인정보를 보관하고 있는 물리적 보관 장소를 별도로 두고 이에 대해 출입통제 절차를 수립, 운영하고 있습니다.
제8조 (개인정보보호 책임자)
세종대학교 공동기기원은 개인정보를 보호하고 개인정보와 관련한 불만을 처리하기 위하여 아래와 같이 개인정보 보호책임자 및 실무담당자를 지정하고 있습니다.
(개인정보보호법 제31조제1항에 따른 개인정보보호책임자)
| 공동기기센터 개인정보보호 책임자 | 공동기기센터 개인정보보호 담당자 | |
|---|---|---|
| 담당부서 | 세종대학교 공동기기센터 | 세종대학교 공동기기센터 |
| 성명 | 김근수 | 최동호 |
| 전화번호 | 010-4917-9226 | 010-6430-4665 |
| 이메일 | gongdong@sejong.ac.kr | gongdong@sejong.ac.kr |
제9조 (개인정보 처리방침의 변경)
이 개인정보처리방침은 시행일로부터 적용되며, 법령 및 방침에 따른 변경내용의 추가, 삭제 및 정정이 있는 경우에는 변경사항의 시행 7일 전부터 공지사항을 통하여 고지할 것입니다.
제10조 (권익침해 구제방법)
개인정보주체는 개인정보침해로 인한 구제를 받기 위하여 개인정보분쟁조정위원회, 한국인터넷진흥원 개인정보침해신고센터 등에 분쟁해결이나 상담 등을 신청할 수 있습니다.
이 밖에 기타 개인정보침해의 신고 및 상담에 대하여는 아래의 기관에 문의하시기를 바랍니다.
- 개인분쟁조정위원회(www.1336.or.kr/) (국번없이)118
- 정보보호마크인증위원회(www.eprivacy.or.kr/) 02-580-0533~4
- 대검찰청 인터넷범죄수사센터(http://icic.sppo.go.kr/) 02-3480-3573
- 경찰청 사이버테러대응센터(www.ctrc.go.kr/) 02-1566-0112
시행일 : 2011.9.30 / 최종변경일 : 2013.9.1